中国·yl1111永利(集团)有限公司-Official Website
yl1111永利集团官网
联系我们
首页
公司概况
yl1111永利集团简介
现任领导
机构设置
学术委员会
学位评定委员会
团队力量
高层次人才
化学与环境系
能源化工系
材料科学系
实验中心
人才培养
旗下产业
研究生教育
员工工作
招生与就业
教学管理文件
员工风采
团队建设
科研项目
科研论文
发明专利
服务地方
党建工作
思想建设
组织建设
党群建设
信息公开
党政发文
主题教育
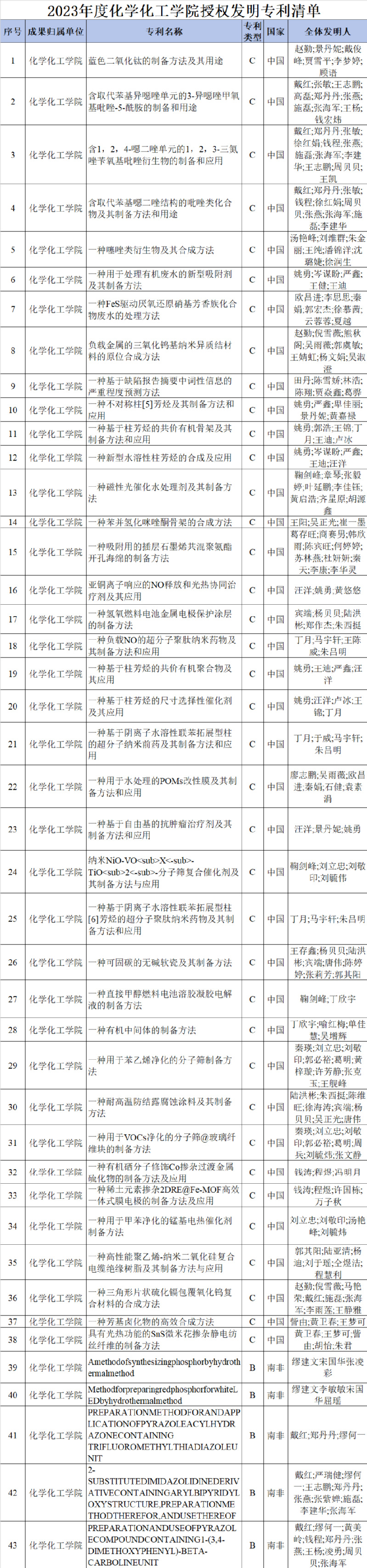
2023年度yl1111永利集团授权发明专利清单
发布者:杨凯
发布时间:2024-01-10
浏览次数:
25
X